江西工程学院大数据与计算机学院教师聚焦教育教学中存在的问题,积极开展教育教学改革与研究,不断创新人才培养模式和课程教学模式。在多年的探索与建设中形成了“2+1+1”三段式(2年基础、1年专业和1年岗位)人才培养模式,突出了“地方性、应用型”和教研学做一体化教学模式。在2017年与广州粤嵌有限公司成立了“卓越工程师班”、2019年与华为授权中心江西分公司建立“华为工程师班”、2021年与华为公司共建华为ICT产业学院,实现了专业共建、资源共享、师资共培、人才共育、赛事共创、项目共研、就业共助等成效。
近三年来,教师共同努力,教研成果显著,主持及参与国家级省级课题10余项、获批主编参编教材专著等17部、实用新型专利立项53项、发表省级及以上期刊81篇,其中国家核心期刊21篇、省级期刊81篇。近三年来学生获得互联网+大学生创新创业大赛、数学建模、信息技术赛、网络安全赛、网页设计比赛、VR比赛等省级以上奖励220人次。

国家级课题
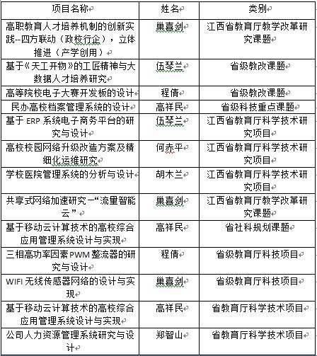
课题统计一览表(部分)

论文统计一览表(部分)


专利(部分)

论文统计一览表(部分)


专利(部分)



国家发明专利、课题、专利、软著等

产教融合
华为ICT产业学院是在江西省大学生科技园内大数据与计算机学院合作共建华为ICT学院,引入华为上下游企业入驻,促进产教融合、科教融合,打造了集产、学、研、创、用于一体,互补、互利、互动、多赢的实体性人才培养创新平台。
目前华为ICT产业学院拥有成熟的网络应用、大数据、物联网、人工智能、信息安全服务平台搭建技术,已拥有华为ICT互动展厅、大数据实验室、物联网实验室、鲲鹏云实验室为学生提供企业级的实践环境。

赛事文化
学院人才培养模式特色鲜明、效果突出,近年来,学院在“互联网+”全国大学生创业大赛、中国大学生服务外包创新创业大赛、江西省信息技术大赛、江西省信息安全大赛、中国程序设计大赛中获奖数量瑶瑶领先。


供稿:大数据与计算机学院
一审:郑智山 二审:王娟 终审:巢喜剑


