《操作系统》课程思政案例——钱娜
案例名称:勇于挑战 敢于突破
主讲教师:钱娜
课程名称:操作系统
课程性质:专业核心课程
适用专业:计算机
所属类别:工学
课程简介:
我国关键核心软件的自主创新和自主可控能力薄弱,操作系统作为信息技术时代的关键核心基础软件,是国家信息化建设的重大战略之一。《操作系统》课程作为软件工程等相关专业的核心课程,培养软件领域的操作系统设计与开发人才。课程内容主要包含处理器管理、进程管理、存储器管理、文件管理、输入输出系统等五大部分。课程具有如下特点:聚焦国家战略,课程定位明确;顶层设计先行,价值塑造导向;深挖知识逻辑,系统科学育人;案例激发兴趣,反馈促进提升。
案例简介:
本案例的教学内容为《操作系统》课程中虚拟内存技术章节内容,以内存管理为基础,属于存储管理中重要的知识单元。案例主要讲授虚拟内存的产生背景、基本概念、请求页式内存管理以及页面置换算法,是现代操作系统的重要组成部分。虚拟内存在物理内存和外部存储之间架设了一道桥梁,解决了内外存之间访问速度、存储容量不匹配的问题,是存储技术发展的一个里程碑。
本案例在知识传授、能力培养、价值塑造方面的教学目标如下:
1. 知识目标:掌握操作系统虚拟内存原理技术
了解操作系统虚拟内存的产生背景、基本概念和基本原理。
理解请求页式内存管理页面错误概念、页面错误处理流程。
掌握解决操作系统缺页中断的页面置换算法的思路和原理。
2. 能力目标:解决虚拟内存缺页中断复杂问题
具有操作系统页面置换算法的分析设计能力。
具有批判性思维的算法优化和工程实践能力。
具有勤于思考勇于挑战敢于突破的创新能力。
3. 价值目标:成为国产操作系统内存技术人才
通过分析虚拟内存产生的背景和动机,厚植爱国主义情怀。
通过讲授虚拟内存缺页与处理流程,弘扬大国工匠精神。
通过分析设计和优化页面置换算法,启发探究创新思维。
二、案例蕴含的思政元素分析
厚植爱国主义情怀——虚拟内存最早于1956年由德国物理学家提出,1959年在美国Atlas计算机上实现,1961年美国发布第一台具有虚拟内存的商用计算机;1982年美国Intel X86架构80286引入了虚拟内存的概念。从虚拟内存概念的首次提出到技术的首次应用,均由欧美主导,我国在操作系统核心技术上的发展滞后和水平落后激发学生爱国主义情怀。
弘扬大国工匠精神——数据和程序在物理内存上的存储方式是不可见的,虚拟内存更是在物理内存基础上的更高级抽象,看不见摸不着,它的技术实现原理难于理解,更无法显示,难度大且内容枯燥,但对技术的要求却非常高,它决定着上层所有应用程序的存取准确度和存取效率。因此,培养学生具有严谨细致、专注负责、敬业守信的工作态度和精雕细琢、精益求精的工作理念,以及对职业的认同感、责任感、荣誉感和使命感。
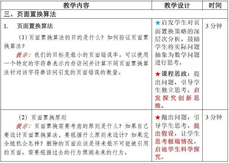
启发科学创新思维——为什么需要设计页面置换算法?如何将页面置换策略抽象建模为数学问题?是否会出现极端情况?如何处理和解决?为什么会提出不同的算法解决同样的问题?有什么区别?最前沿的页面置换算法又是什么?问题是探究的开始,通过在算法分析与设计中植入一系列问题,创设情景,鼓励学生大胆猜想和假设,培养学生的科学探究能力和创新思维。
三、案例教学整体设计
(一)教学设计
本案例思政教学的总体设计思路为教学内容与真实案例、思政元素、探究问题的“三融合”教学模式。
教学内容与真实案例深度融合——将虚拟内存发展历史的知识点与真实人物和事件紧密结合,图文并茂,通过真实案例触动和激发学生的爱国情怀。
教学内容与思政元素深度融合——将虚拟内存原理流程的知识点与敬业、守信、责任、使命等思政元素紧密结合,锻炼学生不怕困难、勇于担当、求真务实、精益求精的大国工匠精神。
教学内容与探究问题深度融合——将虚拟内存页面置换的知识点与算法如何提出、如何设计、如何实现、如何评价、如何改进等问题紧密结合,启迪科学探究,塑造创新精神。
(二)教学实践
课程案例教学内容为操作系统的重要核心知识点——虚拟内存,课程难度大,抽象程度高,在教学内容和教学过程设计上,遵循知识点自然引入、难度逐步加深的设计原则,通过深度挖掘课程思政元素、问题探究思考、真实案例驱动等不同形式,将教学内容与课程思政有机融合,课程案例教学内容设计如图1所示。在教学方法上,利用视频、动画等形式,融入现代信息技术手段,辅助学生理解抽象知识,焕发课堂生机活力。

图1 课程案例教学内容设计
课程案例教学内容的具体实施过程如表1-表3所示。


表1 融入真实案例的虚拟内存发展历史

表2 融入思政元素的虚拟内存原理流程



表3 融入探究问题的虚拟内存页面置换
(三)教学反思
本案例教学内容具有一定难度,通过对教学内容的重塑以及对思政案例的精心设计,实现了教学内容与真实案例、思政元素、探究问题三者的深度融合,激发了学生的爱国主义情怀,鼓励学生弘扬大国工匠精神,启发了科学探究和创新思维。
改进思路:
1.不断更新,保持课程思政案例的时代性和前沿性。
2.线上线下,融入线上教学资源教学辅助手段功能。
3.面向产出,发挥学生中心作用启发引导讨论互动。
