质量与评估处
首 页
机构简介
通知公告
督导动态
评估动态
教学评估
政策文件
数据采集
资料下载
新闻动态
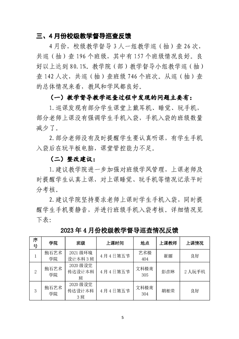
教学督导工作简报第12期
发布者:质量与评估处
发布时间:2023-05-11
浏览次数:
41
map